1. 소개
웨스트민스터 '대'요리문답에 기초하여 후대에 만들어진 Small Children’s Catechism은 Communion of Refomed Evangelical Churches, RCEC에서 배경지식과 이해력이 부족한 어린아이들에게 알맞도록, 간단명료하게 압축한 것입니다. 어린 아이들에게도 일찍부터 분명한 신앙의 기초를 형성시키려고 짧은 요리문답 속에 신앙의 핵심적인 답변을 최대한 담으려고 노력한 점이 엿보입니다. 그러면서도 다른 유사품에서 보이듯 웨민의 중요한 얼개나 구조가 파괴되는 문제도 특별히 발견되지 않습니다.
아이들의 요리문답이지만, 찬찬히 읽다 보면 어른들도 큰 감동을 받게 됩니다. 매우 평범하고 쉬운 질문처럼 보이지만, 사실 그 안에 담고 있는 내용은 대단히 철학적이고 심오한 것인데, 그러한 질문에 언약의 자손들이 이토록 명쾌하게 대답할 수 있도록 애썼다는 사실에, 그리고 부모와 아이가 마주 앉아서 이와 같은 문답을 하는 모습이 상상이 되어, 더 감동스럽습니다.
곰곰이 들여다보면 그 대답하는 방식과 표현이 무척 귀엽고 사랑스럽습니다. 우리 교회의 아이들도 이런 질문에 이렇게 대답할 수 있다면 얼마나 좋을까 소망하게 됩니다. 어렸을 때부터 요리문답을 배우며 자라는 아이들의 인생은 참으로 복된 것입니다.
2. 전문 및 구조분석
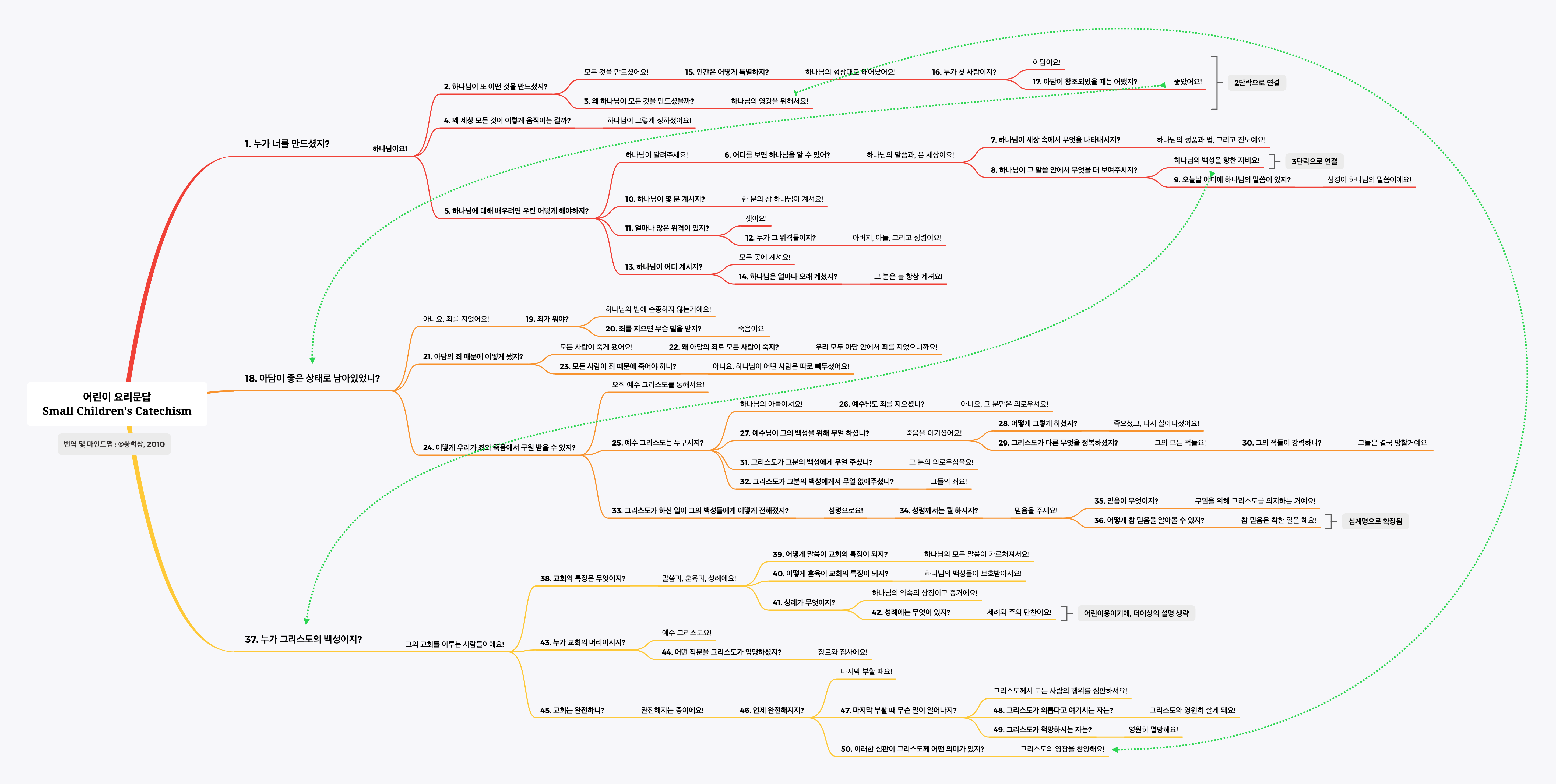
아래에 전문을 공개합니다. 아울러, 전체 구조를 가늠할 수 있는 <마인드맵>을 세계 최초로 공개합니다(첨부 이미지). 저로서는 이 자료를 통해 능력자 후배님들의 손으로 좋은 어린이용 요리문답 교재들이 속속 개발되기를 진심으로 바라고 기대할 뿐입니다.

▲ 마인드맵의 저작권은 저에게 있으며 비상업적 용도로 사용 및 변형은 가능하나, 구조의 변개는 허락하지 않습니다.
The Small Children’s Catechism 어린이 요리문답 전문 (번역 및 마인드맵 : 황희상, 2010)
1. Who made you? 누가 너를 만드셨지?
God. 하나님이요!
2. What else did God make? 하나님이 또 어떤 것을 만드셨지?
God made all things. 모든 것을 만드셨어요!
3. Why did God make all things? 왜 하나님이 모든 것을 만드셨을까?
for His own glory 하나님의 영광을 위해서요 !
4. Why do things work as they do? 왜 세상 모든 것이 이렇게 움직이는 걸까?
God has so decreed it. 하나님이 그렇게 정하셨어요!
5. How do we learn about God? 하나님에 대해서 배우려면 어떻게 해야 하지?
God reveals Himself. 하나님이 알려주세요 !
6. Where does God reveal Himself? 어디를 보면 하나님을 알 수 있어?
in His word and in nature 하나님의 말씀과 온 세상이요 !
7. What does God reveal in nature? 하나님이 세상 속에서 무엇을 나타내시지?
His character, law, and wrath 하나님의 성품과 법, 그리고 진노에요!
8. What more is revealed in His Word? 하나님이 그 말씀 안에서 무엇을 더 보여주시지?
God's mercy toward His people 하나님의 백성을 향한 자비요!
9. Where is God's Word today? 오늘날 어디에 하나님의 말씀이 있지?
The Bible is God's Word. 성경이 하나님의 말씀이에요!
10. How many Gods are there? 하나님이 몇 분 계시지?
There is one true God. 한 분의 참 하나님이 계셔요!
11. How many persons are in the Godhead? 얼마나 많은 위격(*)이 있지?
three 셋이요!
12. Who are these persons? 누가 그 위격들이지?
Father, Son, and Holy Spirit 아버지, 아들, 그리고 성령이요!
13. Where is God? 하나님이 어디 계시지?
He is everywhere. 모든 곳에 계셔요!
14. How long has God existed? 하나님은 얼마나 오래 계셨지?
He has always been. 그 분은 늘 항상 계셔요!
15. How is man unique? 인간은 어떻게 특별하지?
He bears God's image. 하나님의 형상대로 태어났어요!
16. Who was the first man? 누가 첫 사람이지?
Adam 아담이요!
17. What was Adam like at creation? 아담이 창조되었을 때는 어땠지?
He was good. 좋았어요!
18. Did Adam remain good? 아담이 좋은 상태로 남아있었니?
No, he sinned. 아니요. 죄를 지었어요!
19. What is sin? 죄가 뭐야?
disobedience to God's law 하나님의 법에 순종하지 않는 거에요!
20. What is the penalty for sin? 죄를 지으면 무슨 벌을 받지?
death 죽음이요!
21. What came of Adam's sin? 아담의 죄 때문에 어떻게 됐지?
Death came to all men. 모든 사람이 죽게 됐어요!
22. Why did Adam's sin affect all men? 왜 아담의 죄로 모든 사람이 죽지?
we all sinned in Adam 우리 모두 아담 안에서 죄를 지었으니까요!
23. Must all men die for sin? 모든 사람이 죄 때문에 죽어야 하니?
No, God elected some to life. 아니요, 하나님이 어떤 사람은 따로 빼두셨어요!
24. How may we be saved from sin and death? 어떻게 우리가 죄와 죽음에서 구원 받을 수 있지?
only through Jesus Christ 오직 예수 그리스도를 통해서요!
25. Who is Jesus Christ? 예수 그리스도는 누구시지?
He is God's Son. 하나님의 아들이셔요!
26. Did Jesus ever sin? 예수님도 죄를 지으셨니?
No, only He is righteous. 아니요, 그 분만은 의로우셔요!
27. What did Jesus do for His people? 예수님이 그의 백성을 위해 무엇을 하셨니?
He conquered death. 죽음을 이기셨어요!
28. How did He do this? 어떻게 그렇게 하셨지?
He died, then rose again. 죽으셨고, 다시 살아나셨어요!
29. What else did Christ conquer? 그리스도가 다른 무엇을 정복하셨지?
all his enemies 그의 모든 적들요!
30. Are His enemies powerful? 그의 적들이 강력하니?
They have come to nothing. 그들은 결국 망할거에요!
31. What did He give to His people? 그리스도가 그분의 백성에게 무얼 주셨니?
His own righteousness 그 분의 의로우심을요!
32. What did He take from His people? 그리스도가 그분의 백성에게서 무얼 없애주셨지? their sin 그들의 죄요!
33. How is Christ's work brought to His people? 그리스도가 하신 일이 그의 백성들에게 어떻게 전해졌지?
by the Holy Spirit 성령으로요!
34. What does the Holy Spirit do? 성령께서는 뭘 하시지?
He gives faith. 믿음을 주세요!
35. What is faith? 믿음이 무엇이지?
resting on Christ for salvation 구원을 위해 그리스도를 의지하는 거에요.
36. How do we recognize true faith? 어떻게 참 믿음을 알아볼 수 있지?
it yields good works 참 믿음은 착한 일을 해요 !
37. Who are Christ's people? 누가 그리스도의 백성이지?
they make up His church 그의 교회를 이루는 사람들이에요!
38. What are the traits of His church? 교회의 특징은 무엇이지?
the Word, discipline, and sacraments 말씀과, 훈육과, 성례에요!
39. How is the Word a trait of His church? 어떻게 말씀이 교회의 특징이 되지?
All God's Word is preached. 하나님의 모든 말씀이 가르쳐져서요!
40. How is discipline a trait of His church? 어떻게 훈육이 교회의 특징이 되지?
God's people are protected. 하나님의 백성들이 보호받아서요!
41. What are sacraments? 성례가 무엇이지?
signs and seals of God's covenant 하나님의 약속의 상징이고 증거에요!
42. What sacraments are there? 성례에는 무엇이 있지?
baptism and the Lord's supper 세례와 주의 만찬이요!
43. Who is Head of the Church? 누가 교회의 머리이시지?
Jesus Christ 예수 그리스도요!
44. What offices has Christ appointed? 어떤 직분을 그리스도가 임명하셨지?
overseers and deacons 장로와 집사에요!
45. Is His Church perfect? 교회는 완전하니?
It is being perfected. 완전해지는 중이에요!
46. When will it be perfect? 언제 완전해지지?
at the resurrection 마지막 부활 때요!
47. What happens at the resurrection? 마지막 부활 때 무슨 일이 일어나지?
Christ judges all men's deeds. 그리스도께서 모든 사람의 행위를 심판하셔요!
48. What of those He deems righteous? 그리스도가 의롭다고 여기시는 자는?
They dwell with Him forever. 그리스도와 함께 영원히 살게 되요!
49. What of those He condemns? 그리스도가 책망하시는 자는?
They perish forever. 영원히 멸망해요!
50. How does this judgment affect Christ? 이러한 심판이 그리스도께 어떤 의미가 있지?
It magnifies His glory. 그리스도의 영광을 찬양해요!
3. 해설 (이 요리문답의 몇 가지 특장점)
1. 만물이 기동하는 원인을 하나님의 작정에 직접적으로 돌리는 점. (4문: Why do things work as they do? 답: God has so decreed it.)
2. 하나님을 아는 방법(How do we learn about God?)을 묻고, 그 답으로 God reveals himself.라고, 주체를 하나님으로 밝히는 점. (5문)
3. 이때, How do we라고, 하여, 145문짜리와는 달리 "우리"를 주체로 하여 전체 문답을 이끌어가는 점. (5, 8, 24문 등을 비롯, 전체적으로.)
4. 하나님의 계시를 말씀과 자연계시로 구분해서, 그 가치와 한계를 설명하려고 시도한 점. (6~9문)
5. 인간의 창조가 어떻게 unique 한지 묻고, 하나님의 형상으로 창조되었음을 밝히는 것. (He bears God's image : 15문)
6. 죄의 정의를 말할 때 God's law를 언급하는 점 (19문) / 그리고 이것과 대조해서 "참된 믿음"의 산물은 "선행"이라고 소개하는 것. (36문)
7. 예정에 대해 언급할 때, 웨민 소요리문답에 등장했던 Some이라는 단어를 직접 사용한 점. (23문) / 그리고 모든 구원의 과정에서, 145문짜리 문답에서 애매하게 처리했던 것을 회복하여, 웨민처럼 그 주체를 하나님으로 돌린 점. (23, 27, 28, 29, 31, 32, 33, 34문 모두)
8. 택자의 무리. 8문에서 처음 등장했고, 이어서 27, 31, 32, 33문에서 His people이라는 개념을 계속 소개하다가, 결국 37문에서 그 people이 대체 누구냐고 묻고, 그 대답으로 His church를 소개함으로써, 교회의 정체를 분명하게 가르치는 점.
9. 교회의 주인(머리)을 그리스도로 소개하면서, 곧바로 이어서 교회의 직원과 그들의 역할을 소개하여, 진리의 기둥이요 터로 그리스도께서 세우신 기관으로서의 교회와 그 정당한 직분자의 개념을 가르친다는 점. (43, 44문)
10. 끝으로, 145문짜리 요리문답에서 단점으로 지적했던, 맥락없이 등장하는 종말론이 아니라, Is His Church perfect? 라는 "가슴저린" 질문을 하고, 그에 따른 대답을 하면서 자연스럽게 종말을 소망하게 만든다는 점! (45문)
추가 >> 정담은교회 신준영 목사님이 깔끔한 마인드맵 프로그램으로 작성해주셨습니다. 감사!

'위즈덤 프로젝트 > 캐터키즘(catechism)' 카테고리의 다른 글
| 웨스트민스터 대요리문답이 말하는 - 은혜의 방편, "기도" (0) | 2020.12.14 |
|---|---|
| 서평 - 지금 시작하는 교리교육 (0) | 2020.07.29 |
| 황희상 인터뷰 - 포스트 코로나 시대의 교회는? (0) | 2020.07.18 |
| 어느 매체와의 인터뷰 내용 中 (교리교육 관련) (0) | 2020.01.06 |
| 특강 소요리문답 2020 개정판이 나왔습니다. ^^ (0) | 2020.01.02 |